按照今年《政府工作报告》关于改革完善招投标制度的部署要求,为深化招投标领域“放管服”改革、优化营商环境、解决招投标市场存在的突出问题、促进经济高质量发展,经过前期调研、专家论证、广泛征求意见,国家发展改革委牵头会同有关部门起草了《中华人民共和国招标投标法(修订草案公开征求意见稿)》,现向社会公开征求意见。
第八十三条电子招投标交易平台出现安全性、保密性或者可靠性问题,不符合国家规定的技术规范和监督管理要求的,责令其建设、运营机构改正:拒不改正的,不得交付使用,已经运营的应当停止运营。
电子招标投标交易平台建设、运营机构违反本法规定,泄露应当保密的与招标投标活动有关的情况和资料的,或者与招标人、投标人串通损害国家利益、社会公共利益或者他人合法权益的,处十万元以上五十万元以下的罚款,对单位直接负责的主管人员和其他直接责任人员处单位罚款数额百分之五以上百分之十以下的罚款:有违法所得的,并处没收违法所得:情节严重的禁止其一年至三年内运行依法必须进行招标的项目并予以公告,直至由市场监督管理机关吊销营业执照;构成犯罪的,依法追究刑事责任。给他人造成损失的,依法承担赔偿责任
前款所列行为影响中标结果的,中标无效
国家发展改革委在《起草说明》中介绍,修订的总体思路为:《征求意见稿》坚持以习近平新时代中国特色社会主义思想为指导,深入贯彻党的十九大和十九届二中、三中、四中全会精神,按照党中央、国务院深化“放管服”改革和优化营商环境的部署要求,着力完善招投标基本制度,助力经济高质量发展。
一是坚持问题导向。《招标投标法》涉及领域和行业广泛、利益主体多元、运行机制复杂、监管链条较长,社会各界高度关注。我们聚焦《招标投标法》实施以来招标人、投标人、招标代理机构以及行政监督部门反映强烈的突出问题,特别是排斥限制潜在投标人、围标串标、低质低价中标、评标质量不高、随意废标等,深入科学论证,提出制度化解决方案。
二是坚持处理好政府与市场的关系。厘清招投标活动各方职责定位,实现权责相匹配。切实转变政府职能,对应当由市场主体自主决策的,充分尊重市场主体权利,并明确相应的责任,减少对市场主体特别是民营企业招投标活动的干预;对属于政府职责范围的事项,创新监管机制,强化事中事后监管,提高监管能力和水平,切实管住管好。
三是坚持与时俱进。充分发挥招投标对深化供给侧结构性改革、促进经济高质量发展的政策功能,通过改革招标规则推动落实国家产业政策。适应信息化等发展趋势,积极推动招投标行业转型升级。在牢牢立足我国基本经济制度、市场发展阶段、现行法律框架以及监管实际需要的同时,借鉴国际有益经验。
据了解,修订内容主要涉及以下八个方面。
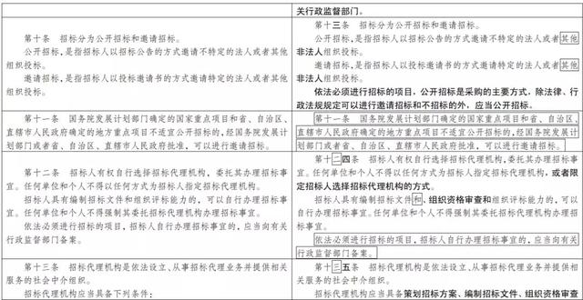
(一)推进招投标领域简政放权。进一步清晰界定了必须进行招标的项目范围,大幅放宽对民间投资项目的采购方式要求,激发民间投资活力。取消企业投资项目招标方案核准、自行招标备案等多项事前核准、备案事项,更多采用事中事后监管,降低制度性交易成本。
(二)提高招投标公开透明度和规范化水平。大幅增加招标公告、招标文件、中标公示等应当载明的事项范围。充分保障潜在投标人和投标人对资格预审、评标、定标结果的知情权。借鉴国际惯例首次对招标计划公开作出规定。大力推广使用标准招标文件。
(三)落实招标人自主权。进一步明确招标人在选择代理机构、编制招标文件、选择资格审查方式、委派代表进入评标委员会、根据评标结果确定中标人等方面的自主权,同时强调招标人对招标过程和招标结果的主体责任,提高招投标质量。
(四)提高招投标效率。根据实践需要,有条件地缩短了招标时限要求,兼顾效率和公平。明确两次招标失败、中标人不符合中标条件、中标人不履行合同等情形下的解决方式,避免反复重新招标。
(五)解决低质低价中标问题。严格限定经评审的最低投标价法的适用范围。在评标环节引入异常低价投标处理程序,有效管控合同履行风险。鼓励在价格评审因素中引入全生命周期成本理念。
(六)充分发挥招投标促进高质量发展的政策功能。鼓励招标人合理设置科技创新、节约能源资源、生态环保等要求和条件,倡导绿色采购,禁止招标文件套用特定生产供应者的条件设定招标项目技术标准,为高质量、创新型产品进入市场营造良好环境。
(七)为招投标实践发展提供法治保障。明确总承包招标、集中招标、两阶段招标等招标组织形式的法律地位。积极促进电子招投标推广应用。明确政府和社会资本合作项目遴选社会资本方有关招标要求。扩大了允许自然人投标的项目范围。
(八)加强和创新招投标监管。加强招投标领域信用体系建设。强化标后合同履行情况监管,解决招投标与合同履行脱节问 题。加强对招标代理行为和评标专家行为的监管。加大对围标串 标等违法行为惩戒力度。推动行政监督部门建立抽查检查机制。引入仲裁、调解等多元化纠纷解决方式。同时,对现行《招标投标法》未规定的招标终止、异议与投 诉处理程序、招标档案管理、投标担保和履约担保等基本制度作 了补充规定,对法律实施过程中有关方面理解和执行上存在疑问 的规定作了进一步明确。
其中《招标投标法》第四十条修订为:
第四十七条评标委员会应当按照招标文件确定的评标标准和方法,集体研究并分别独立对投标文件进行评审和比较;设有标底的,应当参考标底。评标委员会完成评标后,应当向招标人提出书面评标报告,并推荐不超过三个合格的中标候选人,并对每个中标候选人的优势、风险等评审情况进行说明;除招标文件明确要求排序的外,推荐中标候选人不标明排序。
招标人根据评标委员会提出的书面评标报告和推荐的中标候选人,按照招标文件规定的定标方法,结合对中标候选人合同履行能力和风险进行复核的情况,自收到评标报告之日起二十日内自主确定中标人。定标方法应当科学、规范、透明。招标人也可以授权评标委员会直接确定中标人。国务院对特定招标项目的评标有特别规定的,从其规定。
国务院对特定招标项目的评标有特别规定的,从其规定。
第四十条修订为:
第四十二八条评标委员会经评审,认为所有投标都不符合招标文件要求的,可以应当否决所有投标。
依法必须进行招标的项目的所有投标被否决的,招标人应当分析招标失败的原因,必要时采取对招标文件设定的投标人资格条件等进行修改或者其他相应措施后,依照本法重新招标。重新招标后,投标人少于三个的,可以开标、评标,或者依法以其他方式从现有投标人中确定中标人,并向有关行政监督部门备案;所有投标再次被否决的,可以不再进行招标,并向有关行政监督部门备案。
关于工程总承包:
工程总承包的分包(有些文件提法为“总承包的再发包”)没有上位法明确支持、当前规定法律层级不够的问题,再本次修订案中,也有了明确的修改意见。
具体修改为了:
中标人按照合同约定或者经招标人同意,可以将中标项目的部分非主体、非关键性工作分包给他人完成。中标项目的主体、关键性工作不得分包,国家对工程总承包项目、政府和社会资本合作项目等的分包另有规定的,从其规定。除法律、行政法规另有规定外,中标人可以自主确定分包人。接受分包的人应当具备相应的资格条件,并不得再次分包。
关于低价中标:四十五条评标委员会可以要求投标人对投标文件中含义不明确的内容作必要的澄清或者说明,但是澄清或者说明不得超出投标文件的范围或者改变投标文件的实质性内容。评标委员会发现投标人的报价为异常低价,有可能影响合同履行的,应当要求投标人在合理期限内作澄清或者说明,并提供必要的证明材料。投标人不能说明其报价合理性,导致合同履行风险过高的,评标委员会应当否决其投标。




2018 版权所有 © XK星空·体育(中国)官方网站 京ICP备05079454号